新聞中心
公司訊息
新聞稿
關於來億
經營理念
集團介紹
品牌合作
投資人專區
公告訊息
最新消息
法人說明會
財務資訊
財務報告
每月營收公告
2026
2025
2024
2023
2022
股務資訊
主要股東
股東會資訊
股價及股利
聯絡窗口
公司治理
決議事項
董事會成員
功能性委員會
內部稽核
集團規章
運作情形
誠信經營與落實防範內線交易
董事會成員及重要管理階層之接班計畫
獨立董事與內部稽核主管、會計師之單獨溝通情形
公司治理主管與進修
推動永續發展執行情形
利害關係人
企業社會責任
永續治理
企業社會責任願景
永續小組組織圖
作業辦法
永續報告書
環境永續
環境永續
氣候相關財務揭露
社會共榮
友善職場
勞工權益
職業安全衛生
性別多元與平等化
員工福利
經營成果共享
教育訓練
社會回饋
樂億
樂億Ⅱ
昌億
億碩
億柏
億春
億泉
基金會
公司治理
人力資源
性別多元與平等化
加入我們
員工福利
經營成果共享
教育訓練
聯絡我們
集團及各公司聯絡資料
聯絡表單
繁體中文
English
Contacts
繁體中文
繁體中文
English
SCROLL
首頁
最新消息
公司訊息
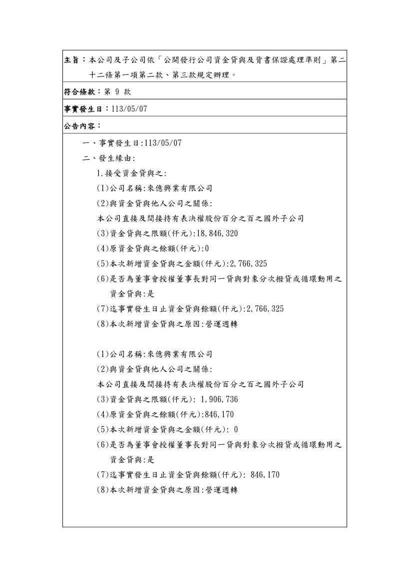
本公司及子公司依「公開發行公司資金貸與及背書保證處理準則」第二十二條第一項第二款、第三款規定辦理
本公司及子公司依「公開發行公司資金貸與及背書保證處理準則」第二十二條第一項第二款、第三款規定辦理
本公司及子公司依「公開發行公司資金貸與及背書保證處理準則」第二十二條第一項第二款、第三款規定辦理
2024-05-08
返回上一頁